-

中国会计视野论坛

 找回密码
 注册

微信登录

微信扫一扫,快速登录

查看: 9673|回复: 2

[活动反馈] 【谈谈你眼中的管理会计工具】--谈谈商业保理公司的绩效管理

[复制链接]
发表于 2016-9-12 10:40:59 | 显示全部楼层 |阅读模式
本帖最后由 sspeed 于 2016-9-29 13:14 编辑

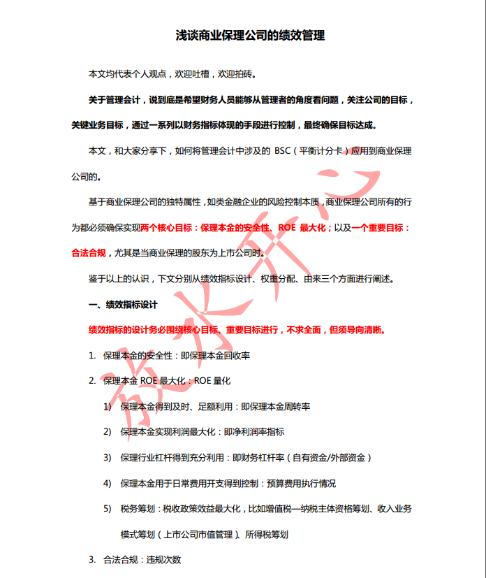
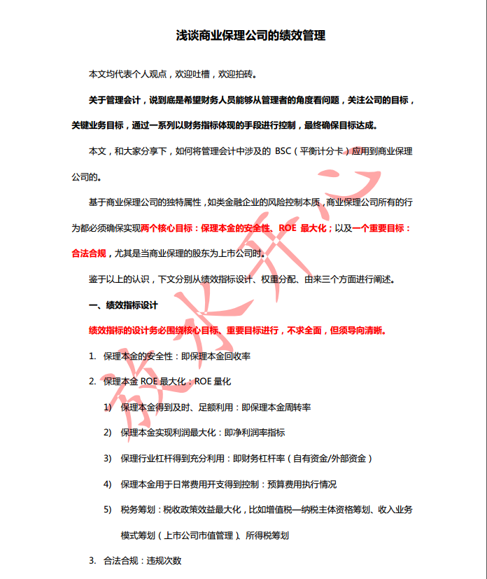
谈谈商业保理公司的绩效管理


1.png
2.png

评分

1

查看全部评分

发表于 2016-9-18 17:01:41 | 显示全部楼层
可以把這個帖子移到財管版耶~

点评

这是活动贴,为了获得书O(∩_∩)O哈哈~  发表于 2016-9-19 10:20
您需要登录后才可以回帖 登录 | 注册

本版积分规则

手机版|中国会计视野论坛 ( 沪ICP备05013522号-2 )

GMT+8, 2025-12-17 01:38

Powered by Discuz! X3.4

© 2001-2017 Comsenz Inc.

快速回复 返回顶部 返回列表