-

中国会计视野论坛

 找回密码
 注册

QQ登录

只需一步,快速开始

微信登录

微信扫一扫,快速登录

查看: 43693|回复: 81

[活动召集] 视野思享会第38期--ERP实施(内部)经验谈--已结束

  [复制链接]
发表于 2016-1-12 13:06:29 | 显示全部楼层 |阅读模式
活动类型:
专业分享
开始时间:
2016-1-20 19:30
活动地点:
特定Q群
性别:
不限
已报名人数:
25
报名截止:
2016-1-20 13:30
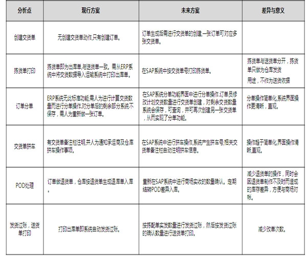
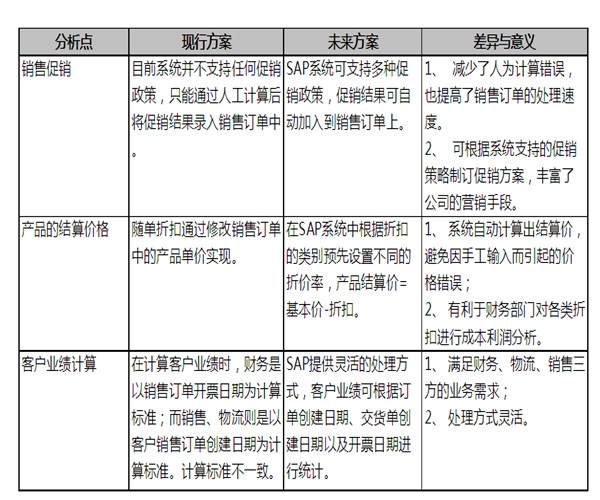
  2016年视野特训营将进行多项完善,其中将分为专业经验与专家经验两类,专业经验与历届的一致,侧重于某一事件的深入研读;专家经验将邀请典型企业的财务负责人,侧重于某一理念的传播。

  信息化的浪潮早已扑面而来,不少企业盲目、争先恐后的实施ERP,渴望凭借ERP的强大之处在这波涛汹涌的商海中占得先机,可实施过程总是困难重重,企业上下皆有阻力,如何可以有效的实施,这是大家心中都有的疑问?
  让我们一起关注2016年第一期视野思享会,由一位知名企业经验丰富的SAP内部顾问从企业视角为您娓娓道来企业实施ERP的关键因素,为您画龙点睛,为您拨开迷雾,敬待您的关注与参与。

  一、本次活动注意情况如下:
  1、活动完毕时请参加活动反馈,届时管理员会在群内公布反馈网址。
  2、1月20日13:30停止报名,将分阶段分批量集中【站内消息】通知入群,同时1月20日15:00停止入活动Q群。
  3、报名信息不完整者无法通过审核;入群后听从管理员、助教的各项通知,尤其是新手。
  4、本期活动存在改期为1月21日晚19:30的可能。
  5、与本主题相关的问题可以跟帖提问,问题越详细越好。

  二、特殊事项  
  1、跟着嘉宾看更大的世界,跟爱学习的人激发学习动力-【视野思享会年费会员】-招募中
  可免费参加一年内的所有活动,并观看所有活动上传的视频回放,并提出你希望了解的话题,年费为360元,本周五上调为450元,详情点上述链接了解。
  2、个人学习年卡,600门超大课程库备选,1年内可选60课时内容开通
  在线课程每周都在增加,可按自己需求随时开通,每门课有效期至少2个月,一张学习年卡足够一年的学习了。

  三、特别报名方式
  1、【视野思享会】年费会员,跟帖报名,届时管理员直接拉入活动群。

  四、报名本活动视同同意如下活动规则
  1、报名截止日期前可自行撤销报名并退出活动群,系统将自动返还对应的金币。
  2、报名通过审核后,经过站内短信、手机短信通知后,不在规定时间内入活动群者,视为自动放弃参与权利,系统所扣金币不再返还。
  3、因参与者个人原因无法参与活动的,责任自负。

  五、奖励规则
  1、本次活动将通过视野微信公众号进行通知,或可直接将本文发到自己朋友圈的报名者,转帖截图跟帖,奖励5金币
  2、本次活动将通过视野新浪微博通知,转发并评论的报名者,截图跟帖,奖励5金币。
  3、活动后一周内在【视野活动】版面发反馈贴的,600字内奖励5金币,600-800字之间奖励8金币,800字以上奖励10金币,将由嘉宾选出3篇感悟,返还报名所花费金币,或免费观看视频回放。

  五、其它
  视野主办的各种活动攻略,快来瞅,有惊喜
  想了解最新的活动信息,加管理员个人微信-myesnai,实时了解。 3804_副本.jpg 3806_副本.jpg 3805_副本.jpg 3803_副本.jpg 3802_副本.png 3801_副本.png



已通过 (25 人)

  留言 申请时间
黎明的前夕

黎明的前夕

2016-1-19 17:19
tigerwei 2016-1-18 18:47
allthathits 2016-1-18 10:40
__yEs、先生 2016-1-16 23:05
ZCXXXX 2016-1-16 20:12
hq2002 2016-1-16 10:10
jwl0102 2016-1-14 14:35
littlego 2016-1-14 11:24

发表于 2016-1-12 13:22:24 | 显示全部楼层
视野思享会年费会员参加
发表于 2016-1-12 13:28:24 | 显示全部楼层
视野思享会年费会员参加
发表于 2016-1-12 13:29:51 | 显示全部楼层
视野思享会年费会员参加
发表于 2016-1-12 13:30:11 | 显示全部楼层

视野思享会年费会员参加
发表于 2016-1-12 13:35:18 | 显示全部楼层
新年第一波,支持!年会会员报名!
发表于 2016-1-12 13:39:21 | 显示全部楼层
微博
扩散扩散
1.png

点评

可以么  发表于 2016-1-12 16:10
发表于 2016-1-12 13:40:39 来自手机 | 显示全部楼层
年费会员报名,谢谢!
发表于 2016-1-12 13:45:43 | 显示全部楼层
报名参加
发表于 2016-1-12 13:52:01 | 显示全部楼层
看看看看

点评

走过路过不要错过  发表于 2016-1-12 16:11
发表于 2016-1-12 13:54:07 | 显示全部楼层
年费会员跟帖报名参加!
发表于 2016-1-12 13:59:05 | 显示全部楼层
视野思享会年费会员参加
发表于 2016-1-12 14:14:32 | 显示全部楼层
视野思享会年费会员参加
发表于 2016-1-12 14:20:53 | 显示全部楼层
年费会员报名
发表于 2016-1-12 14:22:05 | 显示全部楼层
年费会员报名
发表于 2016-1-12 14:31:34 | 显示全部楼层
视野思享会年费会员参加
发表于 2016-1-12 14:33:23 | 显示全部楼层

年费会员参加,支持四期的营员
发表于 2016-1-12 14:38:01 | 显示全部楼层

视野思享会年费会员参加
发表于 2016-1-12 14:51:15 | 显示全部楼层
年费会员报名,期待中
发表于 2016-1-12 14:53:40 | 显示全部楼层
年费会员报名
您需要登录后才可以回帖 登录 | 注册

本版积分规则

手机版|中国会计视野论坛 ( 沪ICP备05013522号-2 )

GMT+8, 2025-10-24 20:54

Powered by Discuz! X3.4

© 2001-2017 Comsenz Inc.

快速回复 返回顶部 返回列表